Hangzhou Garbage Classification
UI/UX Design
In response to the Hangzhou garbage classification policy, this project will design-related apps and other products to allow residents to sort and dump garbage more accurately and conveniently.
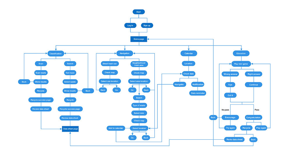
The complete process is at the bottom.

China officially began to implement waste classification in July 2019. Among them, Shanghai and Hangzhou, as the main cities, have implemented strict classification policies, classification facilities, and strict fines systems.
At the same time, in order to welcome the 2022 Asian Games, Hangzhou, my hometown, has made new changes to garbage classification. And garbage classification China is only a new concept, and people are still very unfamiliar with it.
China has been strongly promoting the promotion of garbage classification in the hope of increasing Chinese people's awareness of garbage classification and better implementation of garbage classification. Through my research, I found that China's garbage classification is not very ideal. But every city has different rules for sorting garbage. I am aiming at Hangzhou's garbage classification.
In order to avoid Hangzhou from suffering more serious environmental problems in the future.
My topic is design for Hang Zhou garbage classification.

As the most populous country in the world, China accounted for over 15 percent of the global municipal solid waste volume with 18 percent of the global population, which is the biggest share in the world.
In 2019, China produced a total of about 1 billion tons of garbage. Among them, 400 million tons of domestic waste and 500 million tons of construction waste.

Data shows that the volume of non-hazardous domestic waste in China and Hangzhou has increased by a large percentage after the implementation of waste classification, which seems to have had a good effect.

The status of garbage disposal in various countries after classification.

Through data collection, countries with high garbage collection rates start to implement garbage classification rules very early. For example, Japan started in 1980, Germany started in 1908, South Korea started in 1995, and Europe's earliest international world started in the 1880s. They all have a long history of waste sorting, a complete waste sorting system, a high level of public awareness of waste sorting, and deep education. In the absence of modern media, these countries have relied on non-stop practices and systems to achieve a conscious and barrier-free garbage classification.
In China, waste sorting began in 2019. All systems and awareness, and how to help people better sort waste will become new challenges.

From China's Facebook-Weibo, I screened out some of the opinions and comments on China's garbage classification.


Even in scenic areas, the correct rate of garbage classification is less than 40%, and in the worst area, only 21% of the correct rate.

According to the data, 52.9% of Hangzhou residents think garbage classification is troublesome. This will cause them to resist garbage sorting, as well as garbage sorting learning, if there is no hardware support.
60.8 % of respondents were worried about whether the government was making good use of recycled waste.
In the real-time observation, 12 residents put garbage, 2 people do not understand garbage classification, in the other 10, only 2 people carefully classify, the other 8 people do not carefully classify. They say they don't know where the waste will go and how it will be used.

Hangzhou refers to the garbage transport rules in Shanghai and sets the garbage delivery time for each community. Each district has two hours in the morning and afternoon, and the time is determined by the district. Every month the schedule will be different, different days, different types of garbage.
In some communities, the garbage can is pulled out on the same day at the time of delivery; in some communities, the garbage release room is used; in others, the garbage can gate is locked and opened at the time of delivery.

90% of the residents are aware of putting out garbage on a regular basis.
Hangzhou has completed a plan for the location and time of garbage disposal in all districts before June 2020.
But about 45% of the residents put out garbage on time

In 2018, the total number of tourists in Hangzhou reached 180 million. Among them, 4.02 million were foreign tourists. That's a 13% increase from 17 years ago. With more and more developed transportation, Hangzhou, as a famous international city in China, will continue to receive more and more tourists every year.
The 2022 Asian Games will be held in Hangzhou. It is expected that there will be more Chinese tourists and foreign tourists, and with them will come the garbage generated by tourists from different cities and countries.
Conclusion of 2019 Hang Zhou Garbage Classification Situation
1. The average correct rate of garbage classification in all residential areas in Hangzhou is about 30%.
2. In Hangzhou, 52.9% of residents think garbage sorting is troublesome.
3. 44% of people are very vague about garbage classification. 35% will select the wrong trash can, just only 22% select correct trash can. This is why it leads to a 30% correct rate.
4. 45% of residents can throw away garbage on time.
5. 60.8% of the residents are skeptical of the government's garbage recycling treatment, resulting in a reluctance to classify.
6. Visitors from outside the city, from cities with lax garbage sorting or from countries with no garbage sorting rules, will pose a new challenge for Hangzhou.

I recorded how much garbage I generated in three days to predict how much garbage tourists might generate in a single day in Hangzhou.
Persona


Paint Point
1. In the process of garbage sorting, people are not clear about the types of garbage, and they think garbage sorting is troublesome in the absence of volunteers, especially the elderly.
2. Trash time is often missed. The types of garbage thrown on different days are complicated and inconvenient to remember.
3. According to feedback, Hangzhou will build street trash can areas, and it may become difficult to find garbage cans.
4. Non-local tourists and foreign tourists from areas with low requirements for garbage classification will encounter the above problems.
5. Waste classification knowledge is lacking in education.
Problem Statement
There is a lack of tools that can help people classify waste, remind them of the time to throw waste and search the location of waste dropping area. At the same time, Hangzhou people's waste sorting problem will also happen to tourists.
Purpose
1. It is convenient for local people to carry out garbage classification, because it is convenient, so people will not feel troublesome and do not classify.
2. It is better to ensure that garbage can be thrown away on time, so as to avoid garbage appearing in the corners of living areas, and people no longer worry about missing the delivery time and don't know where to throw garbage.
3. To realize that foreign tourists can also easily and quickly get familiar with the garbage classification rules of Hang Zhou, easily do garbage classification, avoid the increase of tourists leading to garbage classification can not be carried out, to realize the local people and the world together to protect the environment.
Audience
• 20–70 years old Hang Zhou local people and tourists from other cities and foreign tourists.
When they are 20 years old, they start to contact society and work. They need to live independently and will be more exposed to garbage classification. The office workers also have problems in garbage classification, while the elderly are particularly weak in the garbage classification areas, so the target age is set at 20-70.
According to the feedback of Interview and the data of garbage classification in China in the secondary research, people from areas outside Hangzhou may encounter garbage classification problems in Hangzhou. In order to ensure that tourists to Hangzhou can quickly and correctly abide by the garbage classification rules of Hangzhou, and also effectively ensure that garbage classification can still be carried out normally in the case of the surge of tourists.
Storyboard


Plan
Idea
1. Quick identification and classification of garbage.
2. Quick location of the nearest trash can and disposal area.
3. Reward system. Each recognition has a reward system.
4. Convenient workers do not miss the garbage time.
5. Learn knowledge in entertainment.
Functions
1. Garbage classification.
2. Localization of trash can area.
3. Education -- Learn through play.
4. Calendar (Notification).






For items without special packaging or familiar names of products, the text search function can quickly tell users the steps and types of garbage.



When users have garbage they want to throw in the street and don't know where the trash can is nearby, they can quickly see where the nearest trash can is by using street trash can navigation. It's very convenient for tourists.




In this function, the user can see what garbage can be dropped in other neighborhood today. Users can also search for the type of garbage they want to throw, the date, and the distance. Then users can check the results that meet the requirements on the map.

In the calendar function, according to the user's different zone, it will automatically load the time of the community. Users can open the notification function according to their own needs, or can directly navigate to the location of the garbage area according to their needs. Users can quickly switch between the two pages, making it easier for them to throw away their trash and avoid missing their delivery time. Even if you miss it, you can quickly use the neighborhood trash area navigation function to find the area where you can drop garbage.

When responding. The user will be prompted about this type of garbage.
If users win more than half of your categories, you'll get a bonus of 1point, which you can check out on the Data Sheet page.

When a user has finished sorting garbage, click Recycle to enter the sorting success page. It tells the user how many grams of garbage was recycled, and also provides a tidbit about the garbage.

After the recycling successfully, the user can see how much garbage they have collected in the data sheet page. Click on the garbage type to see the recycling history.

When the top bar of the user's data sheet is full, user will get a QR code, and the user can go to the offline environmental protection activities to exchange for environmental gifts. In the Event Page, the user can view the time and content of environmental protection activities. Through this mechanism, on the one hand, users are encouraged to use the classification function to properly classify garbage, and on the other hand, users are indirectly encouraged to participate in environmental protection activities.


The guide page will be included in the brochure. The brochure will be used as the way to publicize garbage classification and APP offline. App can cooperate with airlines and train companies. When the flight or train enters Hangzhou, the passengers will be given brochures. The brochure introduces the benefits of garbage classification and the results of non-classification. In the form of a graph, the final destination of garbage is introduced. Indirectly passed the consciousness of garbage classification.
The guide page introduced the functions of the APP quickly and clearly. In the brochure and the guide page, foreign tourists will be encouraged to download the APP and abide by the garbage classification rules of Hangzhou, so as to facilitate tourists to correctly and conveniently classify garbage in Hangzhou.


Dynamic Posters










































